 3d of txtAll (png) 474k |  FFT nn modes steps (png) 162k |  MNIST image (png) 2mb |  MNIST vs FFT (png) 226k |  Studying background noise spectrums (png) 337k |  adding silent to max end not (png) 391k |
 adjusting labels (png) 523k |  annotated data set plus live (png) 533k |  average setup not median (png) 505k |  averages corner view (png) 438k |  averaging phonemes 38 (png) 494k |  averaging spectrums into segments (png) 395k |
 binary example for developing and testing neural network early on (png) 124k |  binary test (png) 191k |  blendshape patterns (png) 289k |  call the neural network (png) 171k |  checking diffs between rows for spectrums (png) 457k |  checking edge conditions (png) 237k |
 checking origin (png) 414k |  code diagram (png) 987k |  code diagram neural network (png) 454k |  color coding silence background noise black (png) 563k |  corner view data set (png) 400k |  curvy slope down for spectrums (png) 309k |
 data saved as image for neural network (png) 260k |  data set plus live data (png) 394k |  dataset pair with jawOpen highlighted (png) 424k |  first realtime test (png) 261k |  focusing on jawOpen (png) 1mb |  generating one hot (png) 588k |
 green jaw and grey mouth blendshapes (png) 399k |  iconButtonFemale (png) 55k |  iconButtonMale (png) 91k |  jaw green mouth grey (png) 555k |  larger spectrums (png) 550k |  looking down blendshape column (png) 344k |
 marker to show current row (png) 199k |  median of each first phoneme (png) 277k |  midi blendshapes (png) 639k |  midi blendshapes image (png) 39k |  midi blendshapes work with one hot (png) 265k |  nn 3d (png) 39k |
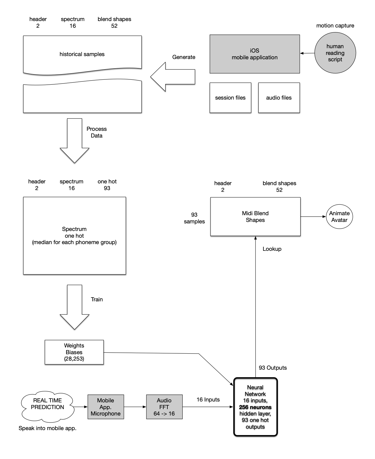
 nn 3d 2 (png) 106k |  nn diagram (png) 163k |  noticing silent includes low signals down (png) 415k |  noticing spikes in background silence (png) 360k |  numOneHot update (png) 529k |  numOneHots working (png) 477k |
 one hot and midi lookup blendshapes (png) 460k |  one hot data set numeric sort (png) 223k |  onehot for phoneme 93 (png) 46k |  phoneme dividers (png) 680k |  prediction results index of match (png) 509k |  random one hot top view (png) 117k |
 realtime neural network flow (png) 184k |  separating spectrums and blendshapes (png) 561k |  showing averages (png) 328k |  showing phonemes (png) 272k |  side view of audio phrases spectrum (png) 375k |  simple job of nn (png) 28k |
 sizing one hot to equal number of rows (png) 657k |  sorting spectrums by diff sum (png) 526k |  sorting spectrums numerically not good enough (png) 453k |  spectrum blendshapes different colors (png) 345k |  spectrum data not normalized tall (png) 454k |  spectrum first last skip (png) 819k |
 spectrum num 6 (png) 458k |  spectrum num 64 blendshapes 52 plus extra (png) 250k |  spectrum size 16 (png) 459k |  spectrum slope vs blend shapes (png) 541k |  spectrums and blendshapes (png) 317k |  spectrums and blendshapes labels (png) 592k |
 spectrums birds eye (png) 315k |  spectrums on left blendshapes on right (png) 474k |  studying borders between n phoneme spectrum and blendshapes (png) 772k |  studying different phrases with silent gaps (png) 277k |  studying first column of spectrum data (png) 474k |  studying overal patterns (png) 46k |
 studying overall patterns inverted (png) 103k |  studying spectrum when not speaking background noise noticing negatives (png) 549k |  sum diff sorted distribution (png) 407k |  testing median algo (png) 643k |  testing spectrum size of 6 (png) 439k |  testing spectrums vs blendshapes (png) 513k |
 texFFT train (png) 4k |  train and test separate data sets (png) 279k |  train test report example (png) 125k |  training log for 120 neurons and 93 numOneHots outputs (png) 1mb |  two different color schemes (png) 635k |  txtAll before compress one hot random (png) 382k |
 txtAll image (png) 355k |  txtAll image before one hot (png) 49k |  txtAll one hot (png) 233k |  txtAll one hot left and midi blendshapes right (png) 168k |  txtAll one hot plus midi lookup (png) 253k |  txtAll one hot randomized (png) 364k |
 txtAll one hot with different silent (png) 405k |  txtAll one hot with spectrum num 16 (png) 489k |  typical layout one hot then blendshapes then incoming spectrum stream (png) 401k |  updating text labels for different layouts (png) 162k |  using red to map out data set image in 3d (png) 699k |  verifying last row (png) 304k |
battery talk (mp4) 13mb | battery talk 2 (mp4) 36mb | early test neural network (mov) 9mb | first light realtime female (mp4) 85mb | first light realtime male (mp4) 195mb | first reasonable start averaging phonemes zero spectrum for silent (mov) 40mb |
first reasonable train and predict log (mov) 73mb | formula one (mp4) 124mb | marker solid (mov) 897k | neural network jaw mouth not moving much (mov) 8mb | predict 93 phonemes 256 neurons reasonable (mov) 18mb | predicting pre recorded audio (mov) 30mb |
quivering during silent parts (mov) 12mb | scrolling thru jawOpen (mov) 207mb | test of neural network from audio file (mov) 13mb | txtAll one hot and midi blend shapes (mov) 1mb | txtAll one hot and midi blend shapes and spectrum from audio (mov) 25mb | visual feedback (mp4) 12mb |
|